
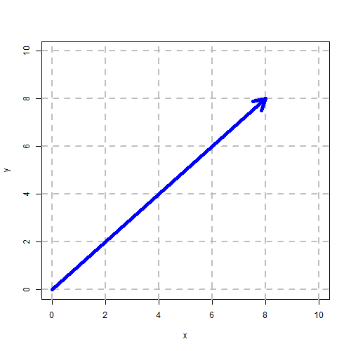
Vi vil nu introducere et helt nyt fænomen! En vektor!. En vektor er en pil. Se billedet.
En vektor er en pil med en retning og en længde. Det er ligegyldigt hvorhenne i ens koordinatsystem man tegner den, det er stadig den samme vektor.
Når man skal beskrive en vektor kan man gøre det ved at sige:
(hvor langt den bevæger sig i x-retningn; hvor langt den bevæger sig i y-retningen).
På den måde kan du skrive din vektor ind her på siden. Prøv at skrive den vektor du kan se